˼̹ÒÇÆ÷ÈÙ»ñµÚËÄÅúÉÂÎ÷Ê¡ÖÆÔìÒµµ¥Ïî¹Ú¾üÊ÷Ä£ÆóÒµÉùÓþ
Ðû²¼Ê±¼ä£º2024-07-02 ä¯ÀÀÁ¿£º2637
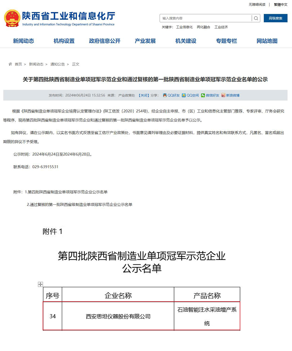
¿ËÈÕ£¬ÉÂÎ÷Ê¡¹¤ÒµºÍÐÅÏ¢»¯ÌüÐû²¼Á˵ÚËÄÅúÉÂÎ÷Ê¡ÖÆÔìÒµµ¥Ïî¹Ú¾üÊ÷Ä£ÆóÒµ¹«Ê¾Ãûµ¥£¬ÓÀÀû304¹ÙÍøÎ¨Ò»¿Æ¼¼×Ó¹«Ë¾Î÷°²Ë¼Ì¹ÒÇÆ÷¹É·ÝÓÐÏÞ¹«Ë¾£¨Ï³ơ°Ë¼Ì¹ÒÇÆ÷¡±£©ÀÖ³ÉÈëÑ¡¡£

ÖÆÔìÒµµ¥Ïî¹Ú¾üÆóÒµÊÇÖ¸ºã¾ÃרעÓÚÖÆÔìҵijЩϸ·Ö²úÆ·Êг¡£¬Éú²úÊÖÒÕ»ò¹¤ÒÕ¹ú¼ÊÁìÏÈ£¬µ¥Ïî²úÆ·Êг¡Õ¼ÓÐÂÊλ¾ÓÈ«Çò»òº£ÄÚǰÏߵįóÒµ£¬´ú±íÈ«ÇòÖÆÔìҵϸ·ÖÁìÓò×î¸ßÉú³¤Ë®Æ½¡¢×îÇ¿Êг¡ÊµÁ¦¡£
´Ë´ÎÆÀÑ¡µÄÖ÷Òª²úÆ·ÊÇʯÓÍÖÇÄÜעˮ²ÉÓÍÔö²úϵͳ£¬Ë¼Ì¹ÒÇÆ÷ÖÂÁ¦ÓÚעˮÇýÓÍÏà¹Ø¹¤¾ßµÄÑз¢12 ÓàÄ꣬Éú²úµÄʯÓÍÖÇÄÜעˮ²ÉÓÍÔö²úϵͳ°üÀ¨Í¬ÐÄÊÂÇéͲ¡¢ÖÇÄܲâµ÷ÒÇ¡¢ÓÐÀÂÖÇÄÜÅäË®Æ÷¡¢²¨ÂëÅäË®Æ÷¡¢ÖÇÄÜ·Ö²ã²ÉÓÍϵͳ£¬ÆäÖÐÖÇÄÜ·Ö²ãעˮϵͳ¿Éʵʱ¼à²â×¢ÈëѹÁ¦Óë×¢ÈëÁ¿µÈÐÅÏ¢£¬Í¨¹ýÖÇÄÜ¿ØÖƸ÷²ãλÖÇÄÜÅäË®Æ÷µÄ·§ÃÅ¿ª¶È£¬Ê¹¸÷²ãλµÄעˮÁ÷Á¿ÇкÏÉ趨ҪÇó£¬Ô¶³ÌÖÕ¶Ëͨ¹ýÎÞÏßÍøÂç¶Ô¸÷עˮ²ã¾ÙÐÐ¼à¿Ø£¬¶ø²»ÐèÒªÈËΪ¸ÉÔ¤£»ÖÇÄÜ·Ö²ã²ÉÓÍϵͳ¿Éʵʱ¼à²â¸÷²ã²úÒºÁ¿¡¢º¬Ë®ÂʵÈÐÅÏ¢£¬Í¨¹ýÖÇÄܵ÷Àí²ú³öÁ¿£¬ÊµÏÖÎÈÓÍ¿ØË®£¬Ìá¸ß²ÉÓÍЧÂÊ¡£¸ÃϵͳÒÑÆÕ±éÓ¦ÓÃÓÚº£ÄÚ¸÷´óÓÍÌï¡£
˼̹ÒÇÆ÷ÊÇÒ»¼ÒΪÓÍÆøÌ↑·¢ÌṩÖÇÄÜÔö²ú½â¾ö¼Æ»®µÄ¸ß¿Æ¼¼ÆóÒµ£¬Í¨¹ý×ÔÖ÷Á¢Òì¡¢ÊÖÒÕÍ»ÆÆ×ÊÖú¿Í»§½µ±¾ÔöЧ£¬Ìá¸ß²ÉÊÕÂÊ£¬¹«Ë¾¿ª·¢µÄÓÍÌïÖÇÄÜעˮ¡¢ÖÇÄܲÉÓÍ¡¢ÖÇÄܲɯø¡¢ÖÇÄÜÓ;®µØÃæ¼à¿ØµÈϵͳһֱÒýÁì×ÅÖйúÓÍÌïÖÇÄÜÔö²úµÄÉú³¤¡£¹«Ë¾¾ßÓÐ15 ÄêµÄ¾®Ï¹¤¾ßºÍÒÇÆ÷¿ª·¢¼°Éú²úÂÄÀú£¬²úÆ·Ö÷Òª·þÎñÓÚº£ÄÚÍâ¸÷´óʯÓ͹«Ë¾£¬ÓÍ·þ¹«Ë¾ºÍÎï̽¹«Ë¾£¬ÊÇÖйú×ÊÉîµÄÃñÓª²â¾®·þÎñÀà²úÆ·Éú²ú³§ÉÌ¡£±ðµÄ£¬Ë¼Ì¹ÒÇÆ÷ÊǺ£ÄÚÉî¾ßʵÁ¦µÄÃñÓª²â¾®·þÎñ²½¶Ó£¬ÔÚÓÍÌï²â¾®¡¢²âÊÔ¼°Ôö²ú·þÎñÁìÓòÓÐ×ÅÏȽøµÄÊÖÒÕºÍÌØÉ«·þÎñ¡£
×÷ΪÓÍÌïÖÇÄÜÔö²úÁìÓòµÄÁìÅÜÕߣ¬Ë¼Ì¹ÒÇÆ÷½«ÒÔ´Ë´ÎÈëÑ¡ÖÆÔìÒµµ¥Ïî¹Ú¾üΪÆõ»ú£¬½øÒ»²½ÔöÇ¿×ÔÖ÷Á¢Ò죬¹¥¿ËÊÖÒÕÄÑÌ⣬ÌáÉý½¹µã¾ºÕùÁ¦£¬Ò»Ö±Îª¿Í»§´´Ôì¼ÛÖµ£¬Ò»Á¬ÒýÁìÓÍÌïÖÇÄÜÔö²úÁìÓòµÄÉú³¤¡£
×îж¯Ì¬
-

2025-06-27
ÓÀÀû304¹ÙÍøÎ¨Ò»¿Æ¼¼ÀÖ³ÉÖбêÖж«Á½´óʯÓ;ÞÍ·¶àÏàÁ÷Á¿¼Æ¶©µ¥
-

2025-05-16
ÓÀÀû304¹ÙÍøÎ¨Ò»¿Æ¼¼ÉÁׯ 2025 °¢ÂüʯÓÍÕ¹£º¸ß¶Ë×°±¸Á캽ÄÜԴˢУ¬ÍâµØ»¯½á¹¹ÔÙÆ×ÐÂÆª
-

2025-05-09
ÓÀÀû304¹ÙÍøÎ¨Ò»¿Æ¼¼Á캽ÖйúÖÇÔìÉÁׯ2025ÃÀ¹úOTCÕ¹»á
-

2025-04-15
Ïò“Д¸ÊËà ÃñÆóÁ¦Á¿£¨14£©ØÓÀÀû304¹ÙÍøÎ¨Ò»¶Ê³¤¶ÅÇڽܣº¾Û½¹½¹µãÓªÒµ ¼Ó...






